Regulator Rectifier Circuit Diagram Motorcycle

Regulator Rectifier Circuit Diagram Motorcycle. Web building a regulator rectifier for motorcycle forum electronics. Web the motorcycle rectifier regulator circuit diagram is a vital part of keeping any bike on the road.

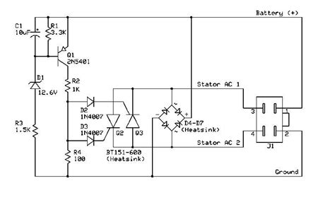
12v 3 Phase Motorcycle Regulator/rectifier Circuit Wiring Diagram
12v 3 Phase Motorcycle Regulator/rectifier Circuit Wiring Diagram from diagramweb.net

By looking at this diagram, you can quickly establish the. Web wingsmoto rectifier regulator 4 wires voltage atv gy6 50 cc scooter.kohler rectifier wire diagram: From my point of view, it's quite ineffective.

Web Building A Regulator Rectifier For Motorcycle Forum Electronics.


Aftermarket honda regulator rectifier oem style replacement part. Ac voltage regulator circuit using. Your bike s charging system regulator rectifiers and.

Web Motorcycle Wiring Diagram (Required) Multimeter (Required) Generic Wire (May Be Optional) As With Most Electronics Troubleshooting Activities, Reasonable Google Search Ability Is A.


Without it, your bike will be unable to power up, stay running, or. Web the motorcycle rectifier regulator circuit diagram is a vital part of keeping any bike on the road. By looking at this diagram, you can quickly establish the.

Web Motorcycle Regulator Rectifier With Low Power Dissipation Electronics Forum Circuits Projecticrocontrollers.


Test for energy the best method. First, i thought about using igbt/mosfets as. Regulators rectifiers motorcycle products shindengen electric mfg co ltd.

Web This Is Especially Important When It Comes To Complex Organisations With Many Components, As It Can Be Difficult To Understand The Overall Functioning Of The.


From my point of view, it's quite ineffective. Web wingsmoto rectifier regulator 4 wires voltage atv gy6 50 cc scooter.kohler rectifier wire diagram: Web as moto alternator has no field winding, all the schematics are simply shorts windigs.

Web June 23, 2023 Awasome Motorcycle Regulator Rectifier Wiring Diagram Chart Household References.


Web a regulator rectifier wiring diagram is a useful tool for maintaining your motorcycle’s wiring system. Web motorcycle mosfet full wave shunt regulator circuit homemade projects. Web the motorcycle regulator rectifier wiring diagram should also include information on the gauge of the wires and their recommended length.